我院拟采购以下服务项目:
医疗器械等采购信息查询服务
报名地点:采购供应科
报名电话:0316-2763832
报名联系人:张老师
报名截止日期:2025.6.10——2025.6.17
报名时请携带加盖公章的按以下顺序纸质资料:
1、封皮:公司名称、联系人、电话、项目名称、拟报价
2、企业营业执照
3、报名公司法人对业务代表的授权书、业务代表的身份证复印件及联系方式
4、用户名单
5、资质材料不完整、不合格、逾期报名的供应商不予接受报名。
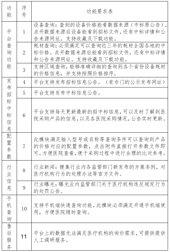
项目参数:
拦标价:服务期三年共计5.12万元


